小规格玻璃瓶蓝莓口服液来料灌装
QS标准口服液oem-和治药业-助你成就品牌之梦|OEM备案生产小规格口服液,天津枸杞蓝莓口服液代加工源头厂家,教授级研发团队,优质原料供应,确保高效品质。
在线洽谈订单QQ:1509356921告诉我们,您现在的需求!我们将马上与您取得联系!
您也可以拨打我们的咨询热线:18808962653 钱丽(经理)


产品加工明细
|
|
蓝莓果味饮加工/口服液贴牌加工
专业承接蓝莓果味饮加工,口服液加工 ,50ml蓝莓口服液加工 ,30ml食字号口服液分装, 蓝莓口服液贴牌生产,蓝莓饮料代加工,蓝莓口服液OEM,专业蓝莓口服液OEM代工, 进口口服液分装 ,GMP车间灌装口服液。
♦ 规格:50ml、100ml(玻璃瓶)
♦ 品级:食品QS ♦ 包装:客户自主选择产品设计标签及包装盒
♦ 合作模式:包工包料、来料加工、来配方加工、来样定制、出口代加工 ♦ 出品商:天津和治药业有限公司
|
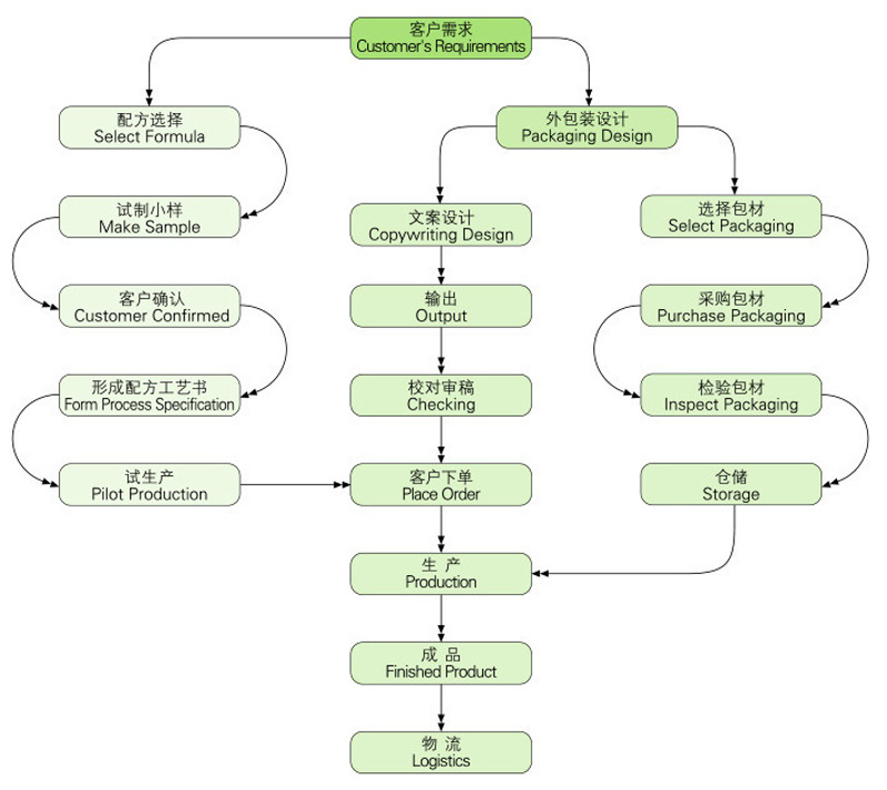
加工方案/流程 |
|
OEM(即Original Equipment Manufacturer),通常翻译为:贴牌制造“或”原始设备制造商“。它是指一种"代工生产"方式,其含义是生产者不直接生产产品,而是利用自己掌握的"关键的核心技术",负责设计和开发、控制销售"渠道",具体的加工任务交给别的企业去做的方式。
OEM合作方式:
ODM(即Origind Design Manufacturer),直接翻译为“原始设计制造商”。是指某制造商设计出某产品后,在某些情况下可能会被另外一些企业看中,要求配上后者的品牌名称来进行生产,或者稍微修改一下设计来生产。这样可以使其他厂商减少自己研制的时间。
ODM合作方式:
|
| 和治药业-厂家介绍 |
|
选择天津和治药业的八大理由:
天津蓝莓口服液代加工源头厂家/OEM备案生产小规格口服液,技术上,这里汇集了一批食品学料、生物工程等领域的专业技术人才,把先进的技术和优质的产品奉献给消费者。
|
| 和治药业-口服液OEM/ODM生产线(部分) |
|
规格:50-100ml 起订量/单价:面议、电议
加工方式:OEM/ODM/OBM 起订量/单价:面议、电议
加工对象:品牌商、日化渠道商、电商、微商、进口出外贸公司、美容健康连锁企业、商超 起订量/单价:面议、电议
包装:本公司特设专职设计开发人员,按客户要求设计包装 起订量/单价:面议、电议 |
| 和治药业-联系我们 |
|
联系人:钱丽(经理)手 机:18808962653
Q Q:1509356921地 址:天津市武清开发区泉发路22号 https://shop1465178885601.1688.com胶原蛋白口服液oem
https://detail.1688.com/offer/543348449275.html口服液灌装加工 |
天津蓝莓口服液代加工源头厂家/OEM备案生产小规格口服液

产品加工明细
加工方案/流程










天津和治药业有限公司